3月20日,沧州市发展和改革委员会公开征求《2026年度沧州市新能源产业高质量发展工作要点(征求意见稿)》意见,其中提到:
任务目标
从风电、光伏、氢能、地热方面,新型储能及装备制造方面,输变电方面,机制创新方面等4个方面发力,到2026年底,全市120个新能源产业重点项目建设取得积极进展,风电、光伏装机规模突破1100万千瓦,海兴核电项目有序推进,新型储能装机规模达到50万千瓦,氢能产业链条初具雏形,“地热+”产业实现多元应用,装备制造产业竞争力跃升,推进新型电力系统达到新水平,新型能源强市建设获得新成效。
重点工作
积极有序推进氢能产业发展。依托我市化工产业良好基础和可再生能源资源禀赋,按照“四链”“两群”的氢能产业发展路径,着力推动重点项目建设,大力支持输氢管网建设、“绿氢+生物质”“绿氢+生活垃圾”“绿氢+危化固废”“绿氢+其他”等绿色氢基燃料产业,进一步简化完善《沧州市氢气补贴管理办法》,培育多个氢能发展支撑点,厚植氢能产业高质量发展新动能,打造北方绿色氢基燃料生产、仓储、交易、加注中心。
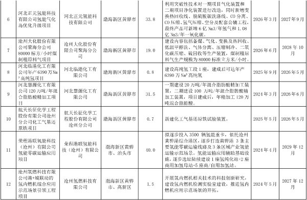
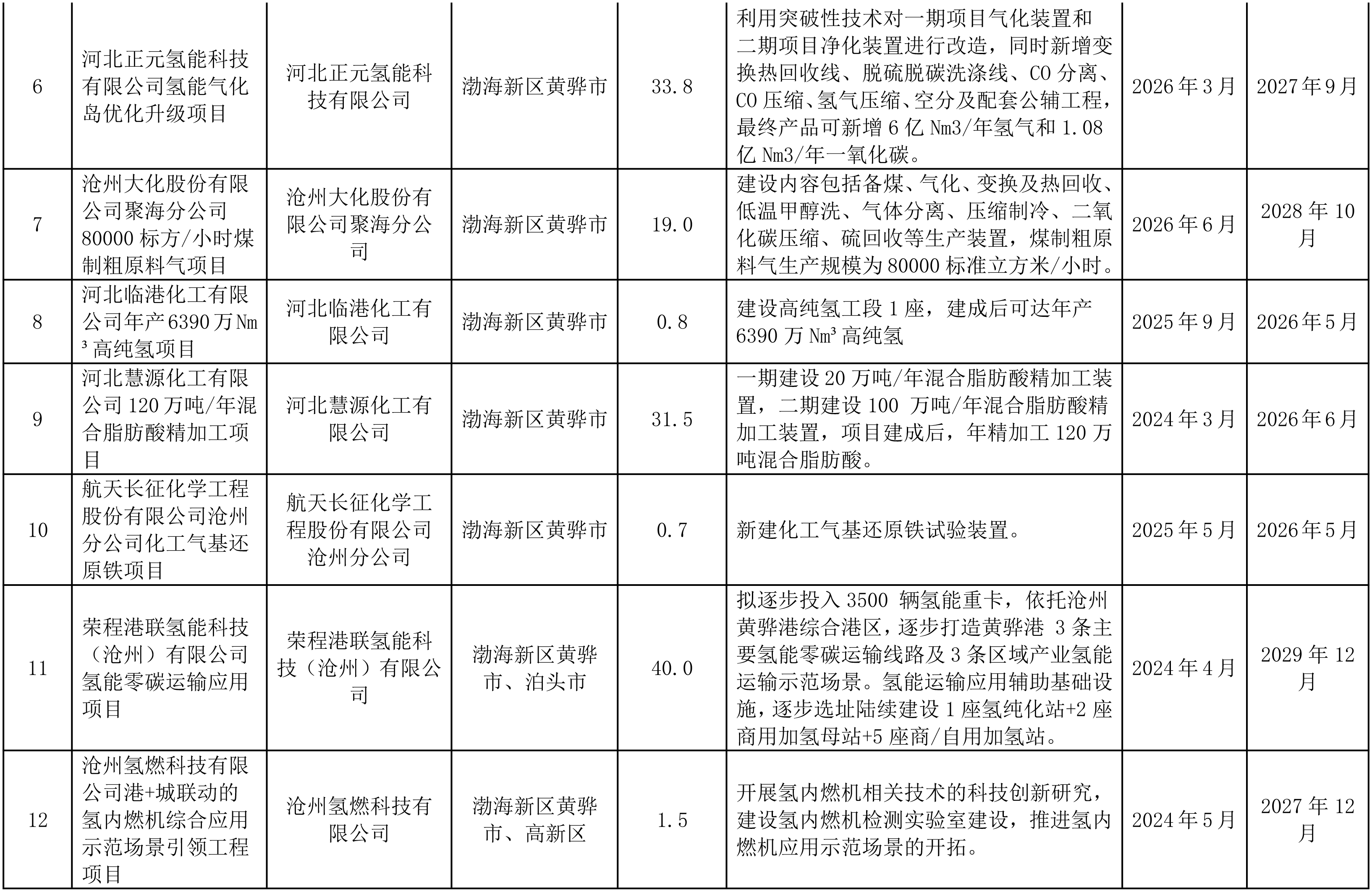
具体举措:扩大氢气产能,促进氢能应用。推动氢能气化岛优化升级项目等项目前期手续办理;推动临港氢内燃机检测平台加快落地建设;推动北方绿色氢基燃料交易加注中心项目落地实施;推动废盐综合利用新增4万吨/年烧碱及4万吨/年环保阻燃剂项目开工;推动河北正元氢能科技有限公司煤炭清洁高效综合利用项目等7个项目建成投产。具体项目详见附表3。



科学高效推进地热能开发利用。鼓励“地热+生物质”“地热+天然气”“地热+氢基”等地热能与其他能源多能互补的能源利用模式,优先开发献县-河间-任丘、青县-沧州市西部-吴桥一带及黄骅东部基岩热储浅埋区地热资源,积极开展地热供暖项目建设,持续探索拓展地热能资源在工业领域开展应用,降低工业蒸汽成本,助力工业企业绿色转型。
大力推进零碳园区建设。加快构建清洁低碳、安全高效的园区能源体系,打造可复制的零碳发展样板。
具体举措:统筹优化能源供给消费,加强源荷匹配,推动沧东经济开发区零碳园区25个项目加快建设,尽早达到国家级零碳园区目标要求;推动任丘经济开发区、孟村经济开发区、肃宁经济开发区、沧州高新区尽快达到省级零碳园区目标要求。积极申报分布式新能源试点,促进工业领域绿色低碳转型。推动园区完善用能和碳排放管理制度,健全园区废弃物循环利用网络,系统推进电力、热力、燃气、氢能、供排水、污染治理等基础设施的建设改造,推动新建建筑按照超低能耗建筑、近零能耗建筑标准设计建造,加快运输工具低碳零碳替代。
大力推进“新能源产业链联盟”与“新能源产业协会”双轮驱动机制建设。
具体举措:由远景动力牵头组建产业链联盟,聚焦风电光伏、新型储能、氢能等重点领域,联合上下游企业开展技术协同攻关和标准共建,推动产业链上下游资源共享与协同创新,打造具有沧州特色的新能源产业集群。加快成立沧州市新能源产业协会,汇聚高校、科研机构及行业专家力量,开展行业研究、人才培养、政策咨询和市场推广,推动形成政府引导、行业自律、企业协同的发展格局。
充分发挥新能源产业基金在资源配置、资本撬动和产业引领方面的关键作用,助力新能源产业提质升级。
具体举措:用好新能源产业基金,聚焦风电、光伏、新型储能、氢能等重点领域,重点支持产业链上下游优质项目孵化、关键技术攻关、重大项目建设。依托基金平台吸引一批具有核心竞争力的新能源项目落地,推动“资金—项目—产业”高效转化。
进一步完善氢能储加基础设施,加快推动液氢储存、加氢站项目建设,保障氢能示范应用项目落地实施。
具体举措:支持沧州临港兴桓科技有限公司京津冀氢能综合利用技术创新中心项目争取资金,推进美锦(任丘)加氢站建设,推动中国石油化工股份有限公司沧州分公司氢能加供中心二期项目开展可研。
积极推进“张承—黄骅港”绿氢管道项目建设。
具体举措:全力配合省发改委及中国石油天然气管道工程有限公司进行管道设计调研工作,在省统筹下,积极参与“张承-黄骅港”输氢管道建设方案的对接论证,推动方案细化落地,2026年列入全省专项规划并开展实质性工作。